客户案例 | Cell Metabolism:抗性淀粉治脂肪肝 “因人而异”?肠道菌群才是疗效 “开关”!-国内聚焦-资讯-生物在线

客户案例 | Cell Metabolism:抗性淀粉治脂肪肝 “因人而异”?肠道菌群才是疗效 “开关”!

作者:麦特绘谱生物科技(上海)有限公司 暂无发布时间 (访问量:682)

MASLD (代谢功能障碍相关脂肪性肝病)已成为全球性的健康危机,疾病谱涵盖单纯脂肪变性至肝纤维化、肝硬化甚至肝癌,但其治疗手段匮乏,仅resmetirom一款药物获批用于代谢功能障碍相关脂肪性肝炎(MASH)治疗。RS (Resistant Starch抗性淀粉)作为益生元,已被证实可降低 MASLD 患者肝内甘油三酯(IHTC),但益生元干预的个体应答异质性(有些人有效,有些人无效)问题突出,限制了RS干预脂肪肝的精准临床应用。

2025年11月,上海市第六人民医院研究团队Cell Metabolism上在线发表了题为“Interindividual variability in gut microbiome mediates the efficacy of resistant starch on MASLD”的研究文章,采用临床研究+多组学分析+动物验证+体外实验+机器学习的多维度整合设计,聚焦抗性淀粉治疗代谢功能障碍相关脂肪性肝病的疗效异质性,明确了肠道菌群是核心介导因素,并构建了疗效预测模型,为MASLD的精准益生元干预提供了关键依据。(麦特绘谱为本研究提供Q300全定量代谢组学技术检测服务)

 

01、研究思路

 

图片

图1. 技术路线图

 

02、研究结果

 

1、RS治疗MASLD存在显著疗效异质性

 

研究首先通过两项临床试验验证了抗性淀粉(RS)对MASLD的疗效及应答异质性。试验1为随机双盲安慰剂对照试验,200名NAFLD患者随机分RS组(40g/d HAM-RS2)和等热量对照淀粉组,4个月后RS组肝内甘油三酯(IHTC)相对降低 39.42%,在89名完成评估者中,75%为高响应者(HR),IHTC平均降57.70%,体重、BMI、肝酶等多指标显著改善;25%为低响应者(LR),IHTC仅降7.06%,仅肥胖、血压等指标小幅改善。为进一步验证对RS的异质性反应,开展了多中心单臂验证试验,60名MASLD患者均接受RS干预,55 名完成评估,IHTC整体降31.08%,异质性重现:64%为HR(IHTC降45.70%,肝纤维化、MASH 标志物改善显著),36%为LR(IHTC降 5.50%),HR组还出现独有的高密度脂蛋白胆固醇升高。

两项试验均证实,RS对MASLD有效,但存在稳定的疗效异质性,HR在肝脂蓄积、代谢指标及肝损伤改善上显著优于LR

 

图片

图2. 两项临床试验中受试者对RS的异质性反应

 

2、基线多组学差异揭示肠道菌群是疗效异质性的核心驱动

 

基于上述临床结果继续探究RS干预应答异质性的基线驱动因素,研究对试验1中HR与LR的基线多组学(麦特绘谱提供Q300全定量代谢组学技术)特征进行整合分析,涵盖蛋白、脂质、胆汁酸/脂肪酸/氨基酸等代谢物、肠道菌群等多类指标,并校正基线BMI分析相关性。差异特征显示:HR组载脂蛋白D、血清/粪便胆汁酸丰度更高;LR组视黄醇结合蛋白4、甘油三酯及Prevotella属丰度更高,支链氨基酸合成通路更富集,且与疗效负相关。菌群网络结构上,LR组呈高集中径向结构,HR组网络稳健性与连通性变异更大。方差解释分析表明,肠道菌群对RS应答的方差贡献最大,可能是介导疗效异质性的关键因素。

 

图片

图3. LR组与HR组的基线多组学特征差异

 

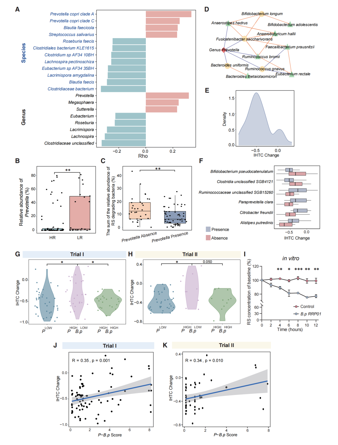
3、PrevotellaB.pseudocatenulatum是调控RS疗效的关键菌株

 

接下来针对调控RS疗效的关键肠道菌进行深入研究。结果显示,Prevotella是核心负向调控菌:其在LR组基线丰度显著更高,与IHTC变化的相关性最强,且两项试验均验证该关联;Prevotella可通过直接或间接负向调控RS降解菌(如 B.adolescentisR.bromii)的丰度与生长,降低RS利用率,进而导致低响应。

 

进一步发现,Prevotella阳性人群的RS疗效呈双分布,提示存在其他调控菌。研究证实 Bifidobacterium pseudocatenulatumB. pseudocatenulatum,假链状双歧杆菌)是关键正向补救菌:在Prevotella阳性人群中,该菌共存时RS疗效显著提升(IHTC平均降52.31%),而缺失时疗效极差(IHTC仅降0.07%);按两菌丰度将患者分为三类(PLOW、PHIGHB.pLOW和 PHIGHB.pHIGH),PHIGHB.pLOW组疗效最差,PHIGHB.pHIGH组与PLOW组无差异,且该模式在两项试验中稳定。

 

从试验1的HR受试者中分离得到B. pseudocatenulatum RRP01菌株,体外发酵实验显示在B. pseudocatenulatum RRP01存在的情况下,培养基中RS浓度随时间显著下降,P-B.p评分(两菌丰度比)与IHTC响应呈显著负相关,进一步证实二者的核心调控作用,表明Prevotella与 B.pseudocatenulatum共同介导了RS治疗MASLD的疗效异质性。

 

图片

图4. PrevotellaB.pseudocatenulatum对RS降解的影响以及干预反应

 

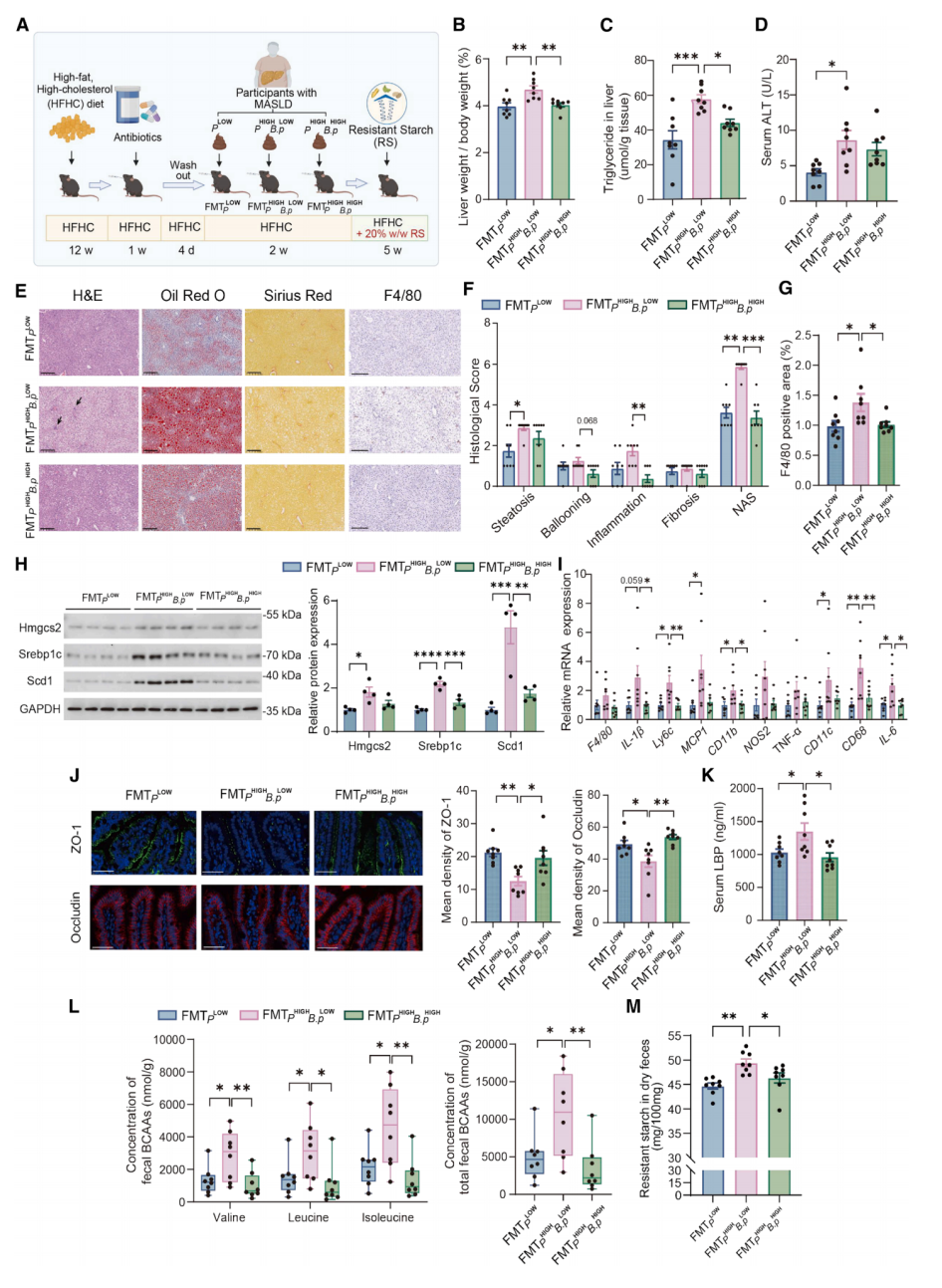
4、关键细菌-分层的基线微生物群导致不同的RS响应

 

为了验证基线肠道菌群与RS应答的因果关系,将试验2中三类患者(PLOW、PHIGHB.pLOW 、PHIGHB.pHIGH)的基线粪便群移植给HFHC(高脂高胆固醇)饮食诱导的MASLD小鼠,随后均给予含20%RS的HFHC饮食干预5周。

 

结果显示,接受PHIGHB.pLOW菌群移植的小鼠,肝重量占比、肝TG及胆固醇水平显著更高,血清肝酶升高,胰岛素敏感性降低,肝脂肪变、炎症浸润更严重,NAFLD活动评分更高;其肝脂生成相关基因及炎症相关基因表达上调,肠屏障功能受损(ZO-1/Occludin表达降低,血清LBP升高),粪便BCAA浓度最高。

 

此外,该组小鼠粪便中未发酵RS含量显著高于其他两组,PLOWPHIGHB.pHIGH组无差异。综上,基线肠道菌群差异是RS应答异质性的因果因素,PHIGHB.pLOW型菌群会降低RS利用率,削弱其治疗效果。

 

图片

图5. 基线微生物群导致不同的RS响应

 

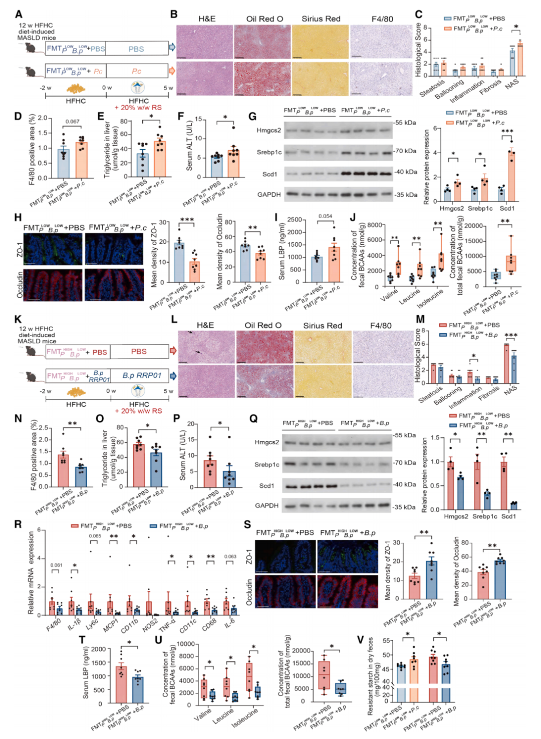
5、B. pseudocatenulatum增强RS利用改善Prevotella介导的RS反应减弱

 

为进一步明确Prevotella 与 B.pseudocatenulatum对RS疗效的调控作用,将 PLOWB.pLOW患者粪便移植给MASLD小鼠,再每日灌胃P.copri(1×10⁸ CFU)或 PBS。结果显示,P.copri定植后,小鼠NAFLD活动评分(NAS)升高,肝TG及血清ALT水平上升,脂生成相关基因 / 蛋白表达上调;肠屏障功能受损(ZO-1、Occludin 表达降低),血清LBP及粪便BCAA水平升高,粪便中RS降解菌丰度减少,未发酵RS含量增加。

 

对移植PHIGHB.pLOW患者粪便的小鼠,灌胃B.pseudocatenulatum或PBS。结果显示定植后,小鼠NAS显著降低,肝脂蓄积减少,血清ALT下降,脂生成及炎症相关基因 / 蛋白表达下调;肠屏障功能改善,血清LBP及粪便BCAA水平降低,未发酵RS含量减少。

 

上述结果表明P.copri通过抑制RS降解菌、破坏肠屏障等削弱RS疗效,而B.pseudocatenulatum可通过促进RS降解、改善肠屏障、降低BCAA水平,逆转高Prevotella导致的RS低响应。

 

图片

图6. B.pseudocatenulatum逆转高Prevotella导致的RS低响应

 

6、基于机器学习模型实现RS疗效精准预测

 

为预测RS对MASLD的疗效(HR/LR),研究基于基线特征开发XGBoost模型。所有模型预测性能优异(AUC 0.85-0.95),经特征筛选简化后,整合菌群、通路、临床特征及B.pseudocatenulatum丰度的模型,在试验1中AUC 0.87,试验2中AUC 0.74,可有效区分HR和LR,具备良好临床适用性。

 

图片

图7. 机器模型预测RS对MASLD的疗效

 

03、研究结论

 

肠道菌群的个体异质性是RS治疗MASLD疗效差异的核心介导因素,其中Prevotella通过抑制RS降解菌降低RS利用率,导致低响应;而B.pseudocatenulatum可通过增强RS降解能力,逆转Prevotella的负向作用,恢复RS疗效。机器学习模型可实现RS疗效的精准预测,为MASLD患者的干预分层提供工具。本研究为基于肠道菌群的代谢性疾病的个性化干预提供了有效的参考。

 

图片

 

参考文献

 

Interindividual variability in gut microbiome mediates the efficacy of resistant starch on MASLD. Cell Metabolism. 2025

绘谱帮你测

 

本研究通过麦特绘谱的Q300全定量技术对代谢物进行精准定量,为解析肠道菌群调控RS疗效的代谢通路(BCAA、胆汁酸等)提供了关键的数据支撑,助力阐明RS 应答异质性的核心分子机制。

 

麦特绘谱开创性地搭建了医学领域高端代谢组学技术平台,覆盖了非靶向-全定量-代谢流等全方位的高端医学代谢组解决方案,同时全面布局微生物组学、转录组学和蛋白质组学等多组学技术服务,已成为全球多组学研究者的优选合作伙伴。麦特绘谱已为数百家三甲医院、科研院所和企业提供多组学一站式整体解决方案,协助客户与合作伙伴发表SCI文章600+篇,累计影响因子6000+,平均IF>10,涵盖Cell, Science, Nature, Cancer Cell, Signal Trans-duction and Targeted Therapy, Nature Biotechnology, Cell Metabolism等权威期刊。

麦特绘谱生物科技(上海)有限公司 商家主页

地 址: 上海市浦东新区秀浦路2555号康桥商务绿洲E6栋5层

联系人: 林景超

电 话: 400-867-2686

传 真: 021-20900216

Email:marketing@metaboprofile.com

相关咨询
ADVERTISEMENT